2026 城市導覽員。3HR 體驗課 BE A TAICHUNG LEARNER
Schedule
請先報名後加入Line群組
Duration
每梯次名額20個
Meeting Point
-
Price

| duration | language | good deal |
| 3 HR | Chinese/English | 參與進階課程享優惠價格 |
If you're eager to dive into cultural tour guiding but lack experience and don't know where to start, this course is definitely the foundational class you must take!
專業的實戰導覽教練帶您實地探索體驗,特別為沒經驗的你所準備 !
★好玩有趣、跳脫對導覽工作的陳舊認知
★實戰經驗100+小時的教練帶您體驗成為城市導覽員
★不只耳聽深台中,並開啟你腦中口白的百種可能
★城市探索實驗,實地五感體驗感知導覽服務的酸甜苦辣
★參與本課程後,參與進階課程可享優惠價格
(往下滑2秒看優惠價格)
★參與體驗課後,獲得城市導覽員培訓資格★
來報名 -> 超過350人都說讚,全台灣最完整的英文導覽系統化培訓 !
2026 TC TIME WALK 臺中舊城中英文導覽員培訓課程 / 假日班
★你不只想學還要學到精!成為超強導覽教練?★
來求精 -> 2026 用6個月的時間,讓自己成為在地萬事通,服務力、教學力破表啦 !
2026 城市老司全系列見學課程 : 成為未來之星儲備幹部!
★你們是學校或企業?想用一日體驗導覽ESG★
來地方 -> 2026 轉換視角,用雙腳體驗地方、成為地方、影響地方 !
2026 一日導覽員。6HR EXPERINCE PRO 體驗版
我們的導覽員回饋與親證
#CTG06 #HR KRIS



來 成 為 你 朋 友 獨 一 無 二 的 城 市 帶 路 人 吧 !!
Let's see outline of the course!
All courses are standardized by the system, making it easier for you to participate and learn!
⁍ 世界城導秘辛大公開 – 世界旅客旅行趨勢分享
⁍ WALK IN DOWNTOWN – 導覽員的實戰秘辛
⁍ 沉浸式導覽示範 – 從體驗出發,找出臺中舊城的體驗點
⁍ 田調MINI 探索在地小店 – 實地探索課MINI
⁍ 成果發表 – 回顧一日導覽員所學,用你最會的方式介紹
⁍ 結業授證 – 初階結業證書,可作為學習歷程使用
Course design philosophy
After experiencing the generation affected by the COVID-19 pandemic in 2023, travelers' footprints have shifted, placing greater emphasis on various aspects of destination travel. They now have different choices regarding food traceability from source to table, immersive experiences within a two-kilometer radius of accommodation, and various aspects of local life.
As culture coexists with us in the midst of the pandemic, we have chosen to invite people from different professional fields to jointly focus on and learn about how to promote the cultural life of our hometowns. We aim to develop training mechanisms that are best suited to future trends.
「Be A TAICHUNG LEARNER 城市導覽員。3HR Experience 體驗課 」,讓學習文化的族群擴大,進而服務到過去未能參與完整培訓【進階課程】的你們。
- Introduction to the training unit:
TC TIME WALK 整合過往教學經驗,將體驗結合自身經驗、周邊景物、地方特性…等。 讓每位來到這的學習者能夠學而致用,成為你朋友獨一無二的城市帶路人。
Cultivating partners from various industries, we not only promote the love for our hometown and the international knowledge of introducing Taichung to people from all over the world, but also enhance our own cultural heritage. Depending on the theme, we delve deeper into the local culture, history, architecture, local life, idle spaces, route planning, cycling tours, English guiding, team leading skills, etc., to gain a deeper understanding of Taichung.
⇈ ⇈ In response to the changes in the post-pandemic era, we aim to become a sustainable team, operating long-term. We strive to make cultural travel perspectives an essential skill for every learner, equipping them with sufficient # local cultural navigation abilities, and become one and only city guide!
Suitable candidates
In addition to the suitable candidates below, people from all walks of life are welcome to learn!
❶ Cross-disciplinary enthusiasts
❷ culture enthusiast
❸ School-enterprise experiential learning
❹ Career transition periods/ freelancers

Course Highlights
Veteran guide of the old city, leading friends into the daily life of "Little Kyoto."
- Interactive learning method
- Dynamic teaching through design thinking
- Systematic teaching integrating outdoor and indoor activities
- Building from scratch to mastery, our course offers a vibrant, all-in-one learning experience.
- Coaches and assistant coaches provide complete support for learning.
Participation requirements
- Open to all ages, no language certification required, and anyone who passes the interview can participate.
- That's great! Your enthusiasm for Taichung affairs and culture will surely make your efforts in promoting them even more engaging and impactful!
- Speaking confidently without fear of making mistakes and without the need for any exam certifications. (English course)

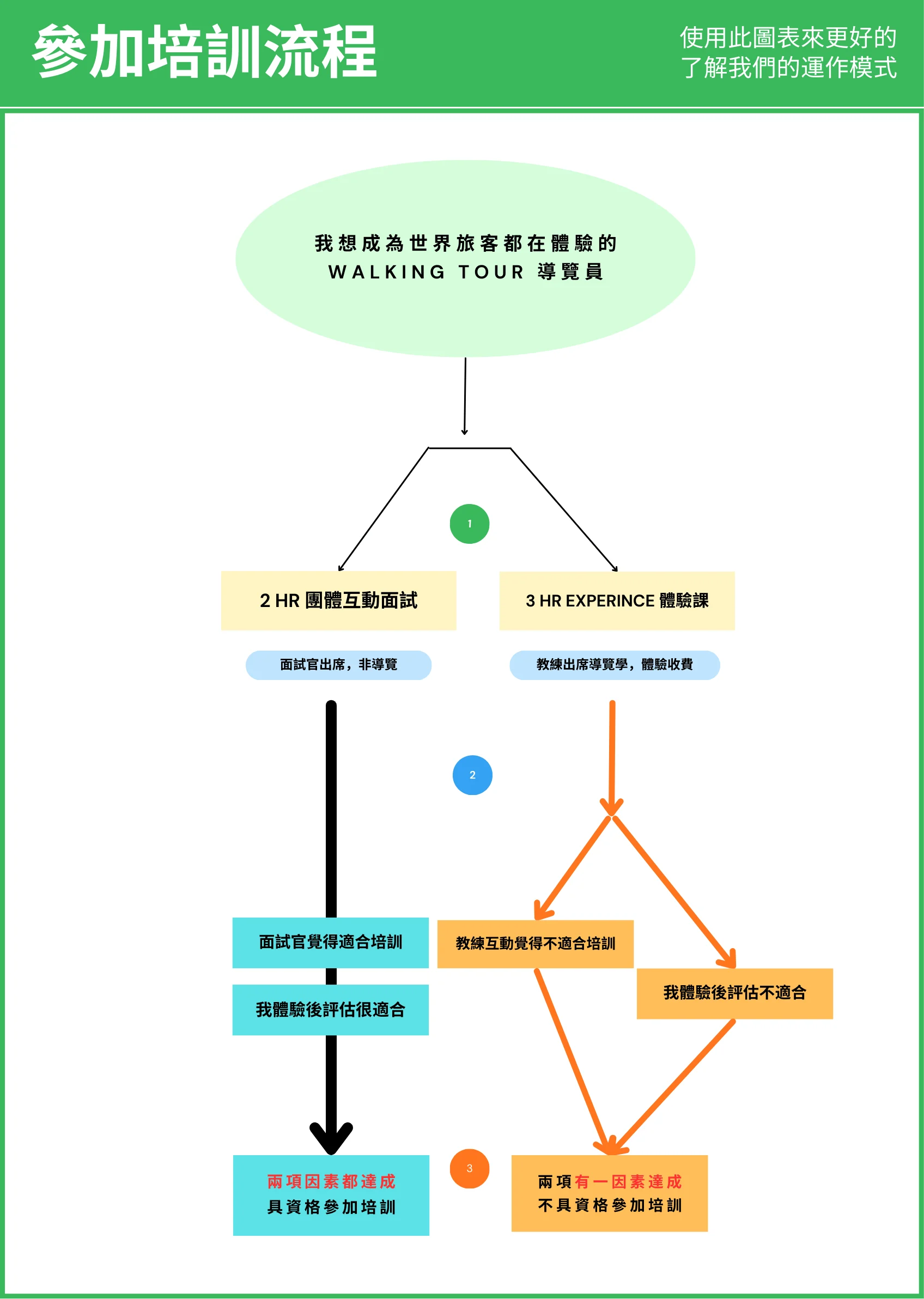
This course is open to everyone, and upon completion, there is an opportunity to become a future tour guide and serve tourists.
Through registration, group interviews, training, internships, and assessments, participants will acquire basic tour reception skills and develop personalized tour guiding and travel planning for Taichung's central district, shaping their unique guiding style.

Coaching lineup
(Please click here to book now)




